728x90

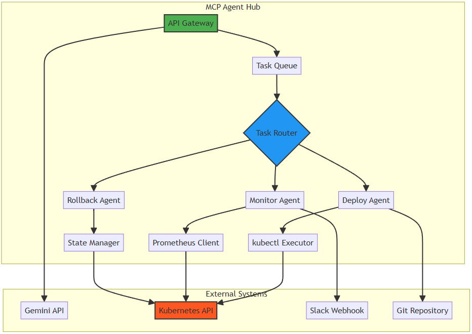
아키텍처 시스템 구성도


핵심 구성 요소
- Gemini CLI: Google의 AI 모델을 터미널에서 직접 실행
- MCP (Model Context Protocol): AI 에이전트 통합 및 작업 자동화
- Kubernetes: 컨테이너 오케스트레이션 플랫폼
- GitOps: 선언적 인프라 관리 방식
300x250
환경 구성 및 설정
Gemini CLI 설치 및 설정
# Gemini CLI 설치
pip install google-generativeai
# 환경변수 설정 (.zshrc 또는 .bashrc)
export GOOGLE_CLOUD_PROJECT="your-project-id"
export GOOGLE_APPLICATION_CREDENTIALS="/path/to/service-account-key.json"
# API 활성화 확인
gcloud services enable generativelanguage.googleapis.com
인증 방식별 설정
Vertex AI 인증
# 서비스 계정 생성
gcloud iam service-accounts create gemini-k8s-agent \
--display-name="Gemini K8s Agent"
# 필요 권한 부여
gcloud projects add-iam-policy-binding ${GOOGLE_CLOUD_PROJECT} \
--member="serviceAccount:gemini-k8s-agent@${GOOGLE_CLOUD_PROJECT}.iam.gserviceaccount.com" \
--role="roles/aiplatform.user"
# 키 파일 생성
gcloud iam service-accounts keys create ~/gemini-sa-key.json \
--iam-account=gemini-k8s-agent@${GOOGLE_CLOUD_PROJECT}.iam.gserviceaccount.com
API Key 방식
# Google AI Studio에서 API Key 발급 후
export GEMINI_API_KEY="your-api-key-here"
MCP 에이전트 설정
# mcp-config.yaml
agents:
k8s-manager:
type: kubernetes
capabilities:
- deploy
- monitor
- rollback
auth:
method: kubeconfig
path: ~/.kube/config
integrations:
gemini:
enabled: true
model: gemini-2.5-pro
slack:
webhook_url: ${SLACK_WEBHOOK_URL}
Kubernetes 배포 자동화
자동화 워크플로우

graph LR
A[요구사항 입력] --> B[Gemini CLI]
B --> C[YAML 생성]
C --> D[검증 단계]
D --> E[MCP Agent]
E --> F[K8s 배포]
F --> G[상태 모니터링]
G --> H[결과 알림]
통합 스크립트 예시
#!/bin/bash
# deploy-with-gemini.sh
# 1. Gemini CLI로 YAML 생성
echo "Nginx 배포를 위한 Kubernetes 매니페스트를 생성해줘. \
- 2개의 레플리카 \
- 리소스 제한: CPU 100m, Memory 128Mi \
- Liveness/Readiness 프로브 포함" | gemini-cli generate > nginx-deployment.yaml
# 2. 생성된 YAML 검증
kubectl --dry-run=client apply -f nginx-deployment.yaml
# 3. MCP 에이전트를 통한 배포
mcp-cli deploy \
--agent k8s-manager \
--manifest nginx-deployment.yaml \
--notify slack \
--rollback-on-failure
GitOps 연동 구성
# argocd-application.yaml
apiVersion: argoproj.io/v1alpha1
kind: Application
metadata:
name: gemini-generated-apps
namespace: argocd
spec:
project: default
source:
repoURL: https://github.com/company/k8s-manifests
targetRevision: HEAD
path: gemini-generated
destination:
server: https://kubernetes.default.svc
namespace: production
syncPolicy:
automated:
prune: true
selfHeal: true
MCP 연동 구성

MCP 에이전트 아키텍처
# mcp-agent-deployment.yaml
apiVersion: v1
kind: ConfigMap
metadata:
name: mcp-agent-config
data:
config.yaml: |
server:
host: 0.0.0.0
port: 8080
tools:
- name: kubectl
path: /usr/local/bin/kubectl
- name: helm
path: /usr/local/bin/helm
gemini:
model: gemini-2.5-pro
temperature: 0.3
max_tokens: 4096
tasks:
- id: deploy-workload
description: "Kubernetes 워크로드 배포"
steps:
- generate_yaml
- validate_yaml
- apply_manifest
- check_rollout
- id: troubleshoot
description: "K8s 이슈 트러블슈팅"
steps:
- analyze_logs
- suggest_fixes
- apply_patches
MCP 작업 정의
{
"task_definitions": [
{
"id": "k8s-deploy",
"name": "Kubernetes 배포 자동화",
"parameters": {
"app_name": {"type": "string", "required": true},
"namespace": {"type": "string", "default": "default"},
"replicas": {"type": "integer", "default": 1}
},
"workflow": [
{
"step": "generate",
"action": "gemini.generate",
"prompt_template": "Create K8s deployment for {{app_name}} with {{replicas}} replicas"
},
{
"step": "deploy",
"action": "kubectl.apply",
"input": "{{generate.output}}"
},
{
"step": "verify",
"action": "kubectl.wait",
"condition": "deployment/{{app_name}} --for=condition=available"
}
]
}
]
}
Prometheus & Grafana 배포 실습

단계별 배포 프로세스
Step 1: Namespace 생성
# Gemini CLI 프롬프트
echo "Kubernetes에서 monitoring 네임스페이스를 생성하는 YAML을 만들어줘" | \
gemini-cli generate > namespace.yaml
# 생성된 YAML 적용
kubectl apply -f namespace.yaml
Step 2: Prometheus 배포
# Gemini CLI로 Prometheus 구성 생성
cat << EOF | gemini-cli generate > prometheus-config.yaml
Kubernetes에서 Prometheus를 배포하기 위한 완전한 매니페스트를 생성해줘:
- ConfigMap: prometheus.yml 설정 포함
- Deployment: 최신 이미지 사용
- Service: ClusterIP 타입
- ServiceAccount와 RBAC 설정
- 기본 스크레이핑 설정: kube-apiserver, nodes, pods, services
- 데이터 보존 기간: 15일
- PersistentVolume 10Gi
EOF
# 검증 및 배포
kubectl apply -f prometheus-config.yaml -n monitoring
Step 3: Grafana 배포
# Grafana 배포 매니페스트 생성
cat << EOF | gemini-cli generate > grafana-deployment.yaml
Grafana를 Kubernetes에 배포하기 위한 매니페스트를 생성해줘:
- Deployment: grafana/grafana:latest 이미지
- Service: LoadBalancer 타입
- ConfigMap: 기본 datasource로 Prometheus 설정
- 초기 admin 비밀번호는 Secret으로 관리
- PersistentVolume 5Gi
EOF
# Secret 생성 (admin 비밀번호)
kubectl create secret generic grafana-admin \
--from-literal=admin-password=changeme123 \
-n monitoring
# 배포
kubectl apply -f grafana-deployment.yaml -n monitoring
Step 4: 데이터소스 연동
# Grafana 데이터소스 설정
cat << EOF | gemini-cli generate > grafana-datasource.yaml
Grafana에서 Prometheus를 데이터소스로 자동 설정하는 ConfigMap을 생성해줘:
- 데이터소스 이름: Prometheus
- URL: http://prometheus-service:9090
- 기본 데이터소스로 설정
EOF
kubectl apply -f grafana-datasource.yaml -n monitoring
Step 5: 대시보드 설정
# 기본 대시보드 가져오기
echo "Kubernetes 클러스터 모니터링을 위한 Grafana 대시보드 JSON을 생성해줘. \
CPU, Memory, Pod 상태, Node 상태를 포함해야 함" | \
gemini-cli generate > k8s-dashboard.json
# ConfigMap으로 대시보드 저장
kubectl create configmap grafana-dashboards \
--from-file=k8s-dashboard.json \
-n monitoring
자동화 스크립트
#!/bin/bash
# deploy-monitoring.sh
set -e
NAMESPACE="monitoring"
# 1. Namespace 생성
echo "Creating namespace..."
gemini-cli prompt "Create K8s namespace YAML for $NAMESPACE" | kubectl apply -f -
# 2. Prometheus 배포
echo "Deploying Prometheus..."
gemini-cli prompt "Generate complete Prometheus deployment for K8s with RBAC, PV, and scraping configs" \
> prometheus.yaml
kubectl apply -f prometheus.yaml -n $NAMESPACE
# 3. Grafana 배포
echo "Deploying Grafana..."
gemini-cli prompt "Generate Grafana deployment with datasource auto-config for Prometheus" \
> grafana.yaml
kubectl apply -f grafana.yaml -n $NAMESPACE
# 4. 배포 상태 확인
echo "Waiting for deployments..."
kubectl wait --for=condition=available --timeout=300s \
deployment/prometheus deployment/grafana -n $NAMESPACE
# 5. 접속 정보 출력
echo "Monitoring stack deployed successfully!"
echo "Grafana URL: http://$(kubectl get svc grafana -n $NAMESPACE -o jsonpath='{.status.loadBalancer.ingress[0].ip}')"
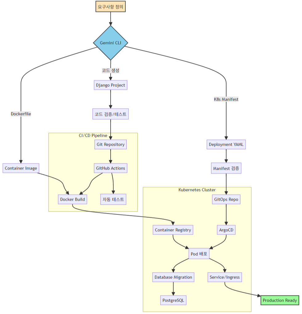
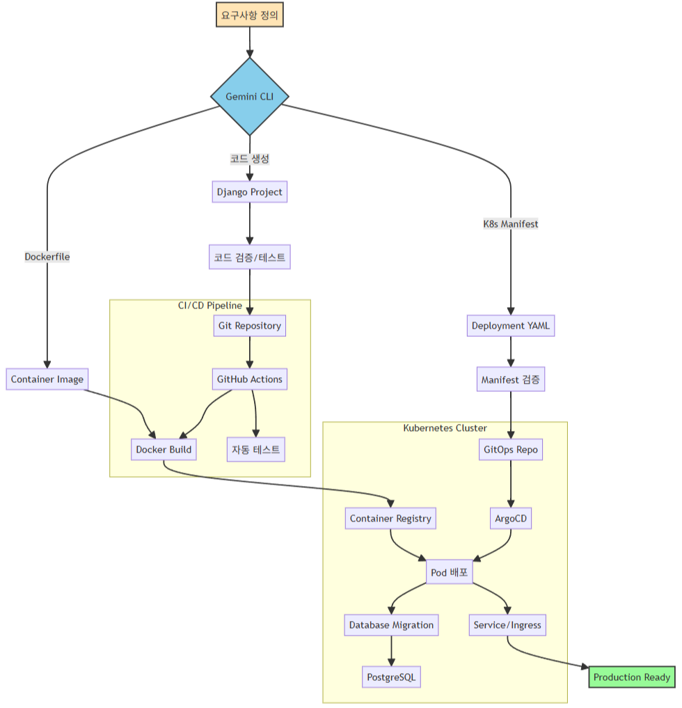
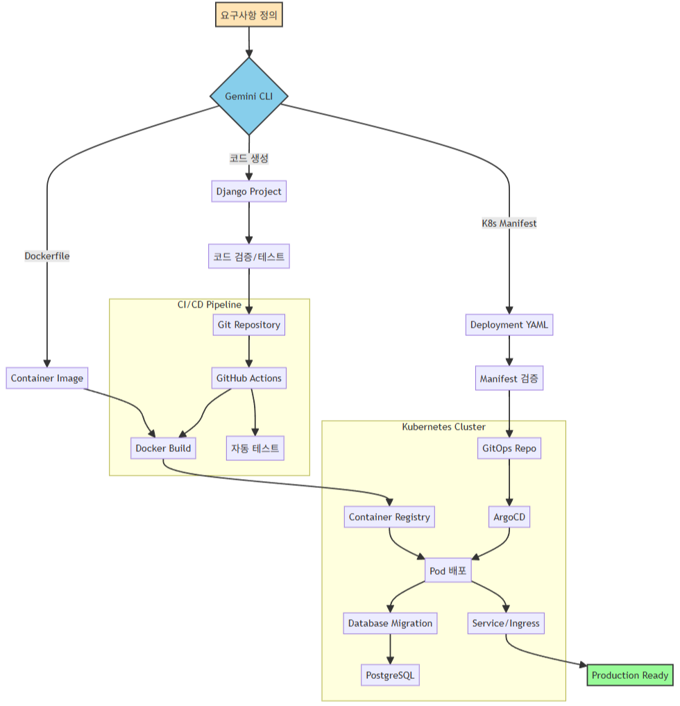
Django 애플리케이션 배포 가이드


Phase 1: Django 애플리케이션 개발
- 요구사항 정의
- Gemini CLI에 프로젝트 요구사항 입력
- 예: "사용자 관리 기능이 있는 Django REST API 생성"
- 코드 생성
- Django 프로젝트 구조 생성
- 모델, 뷰, 시리얼라이저 자동 생성
- 테스트 코드 포함
- 로컬 검증
- 생성된 코드 검토
- 단위 테스트 실행
- 필요시 Gemini CLI로 수정 요청
Phase 2: 컨테이너화
- Dockerfile 생성
- Gemini CLI로 최적화된 Dockerfile 생성
- Multi-stage 빌드 적용
- 보안 best practice 반영
- 이미지 빌드 및 푸시
- CI/CD 파이프라인 통합
- 이미지 스캔 및 검증
- 레지스트리 푸시
Phase 3: Kubernetes 배포
- 매니페스트 생성
- Deployment, Service, ConfigMap, Secret
- HPA (Horizontal Pod Autoscaler) 설정
- Ingress 설정
- 데이터베이스 연동
- PostgreSQL StatefulSet 또는 Cloud SQL
- 마이그레이션 Job 생성
- 연결 정보 Secret 관리
- 배포 실행
- kubectl 또는 ArgoCD 통한 배포
- 헬스체크 및 롤아웃 모니터링
- 자동 롤백 설정
구체적 실행 단계
Step 1: Django 프로젝트 생성
# Gemini CLI로 Django 프로젝트 스캐폴딩
gemini-cli prompt "Create Django project structure with:
- User authentication API
- JWT token support
- PostgreSQL configuration
- Docker support
- Unit tests" --output-dir ./myproject
Step 2: 코드 검토 및 수정
# 생성된 코드 분석
gemini-cli analyze ./myproject --suggest-improvements
# 특정 기능 추가
gemini-cli prompt "Add email verification feature to the Django user model" \
--context ./myproject
Step 3: Dockerfile 생성
# 최적화된 Dockerfile 생성
gemini-cli prompt "Create production-ready Dockerfile for Django with:
- Python 3.11 slim base
- Non-root user
- Gunicorn server
- Static files handling
- Health check endpoint" > Dockerfile
Step 4: Kubernetes 매니페스트 생성
# 전체 배포 매니페스트 생성
gemini-cli prompt "Generate K8s manifests for Django app:
- Deployment with 3 replicas
- Service and Ingress
- ConfigMap for Django settings
- Secret for database credentials
- HPA with CPU/Memory targets
- PDB for high availability" > k8s-manifests.yaml
Step 5: 데이터베이스 설정
# PostgreSQL 배포 또는 Cloud SQL 연동
gemini-cli prompt "Create K8s manifest for PostgreSQL with:
- StatefulSet configuration
- PersistentVolume 20Gi
- Backup CronJob
- Connection pooling" > postgres.yaml
Step 6: CI/CD 파이프라인
# GitHub Actions 워크플로우 생성
gemini-cli prompt "Create GitHub Actions workflow for Django:
- Test on push
- Build and push Docker image
- Deploy to K8s on main branch
- Rollback on failure" > .github/workflows/deploy.yaml
Step 7: 배포 및 모니터링
# 배포 실행
kubectl apply -f k8s-manifests.yaml
kubectl apply -f postgres.yaml
# 상태 확인
kubectl rollout status deployment/django-app
kubectl logs -f deployment/django-app
# 마이그레이션 실행
kubectl exec -it deployment/django-app -- python manage.py migrate
MCP 통합 자동화
# django-deploy-task.yaml
apiVersion: mcp.io/v1
kind: Task
metadata:
name: django-full-deploy
spec:
steps:
- name: generate-code
agent: gemini
action: create-django-project
parameters:
requirements: "{{ .Values.requirements }}"
- name: build-image
agent: docker
action: build-and-push
parameters:
dockerfile: "{{ .Steps.generate-code.dockerfile }}"
registry: "{{ .Values.registry }}"
- name: deploy-k8s
agent: kubernetes
action: apply-manifests
parameters:
manifests: "{{ .Steps.generate-code.k8s_manifests }}"
namespace: "{{ .Values.namespace }}"
- name: run-migrations
agent: kubernetes
action: exec-command
parameters:
deployment: django-app
command: "python manage.py migrate"
- name: health-check
agent: monitoring
action: verify-endpoints
parameters:
endpoints:
- "/health"
- "/api/v1/status"
보안 및 운영 가이드

보안 체크리스트
| 영역 | 항목 | 구현 방안 |
|---|---|---|
| 인증/인가 | API 키 관리 | Kubernetes Secrets 또는 외부 시크릿 매니저 사용 |
| 서비스 계정 | 최소 권한 원칙 적용, 각 컴포넌트별 전용 SA | |
| RBAC | 세분화된 Role/RoleBinding 설정 | |
| 네트워크 | Network Policy | Pod 간 통신 제한, Ingress/Egress 규칙 |
| TLS/SSL | Cert-manager로 자동 인증서 관리 | |
| Service Mesh | Istio/Linkerd로 mTLS 적용 | |
| 데이터 | 암호화 | etcd 암호화, PV 암호화 |
| 백업 | Velero로 클러스터 백업 자동화 | |
| 감사 로그 | 모든 API 호출 로깅 및 분석 | |
| 컨테이너 | 이미지 스캔 | Trivy, Snyk 통합 |
| 런타임 보안 | Falco로 이상 행동 감지 | |
| Pod Security Policy | 보안 컨텍스트 강제 |
운영 모니터링

# monitoring-stack.yaml
monitoring:
metrics:
- prometheus:
retention: 30d
scrape_interval: 30s
- grafana:
dashboards:
- kubernetes-cluster
- application-metrics
- security-events
logging:
- elasticsearch:
retention: 7d
indices:
- application-logs
- audit-logs
- security-logs
- fluentd:
parsers:
- json
- multiline
- kibana:
dashboards:
- error-analysis
- user-activity
alerting:
rules:
- name: high-cpu-usage
threshold: 80%
duration: 5m
- name: pod-restart-loop
threshold: 3
duration: 10m
- name: pv-usage
threshold: 90%
channels:
- slack
- pagerduty
- email
운영 자동화 스크립트
#!/bin/bash
# k8s-ops-automation.sh
# 일일 점검 자동화
daily_check() {
echo "=== K8s Daily Health Check ==="
# 클러스터 상태
kubectl get nodes
kubectl top nodes
# 워크로드 상태
kubectl get pods --all-namespaces | grep -v Running
# 리소스 사용량
kubectl top pods --all-namespaces --sort-by=cpu
# PV 사용량
kubectl get pv -o custom-columns=NAME:.metadata.name,CAPACITY:.spec.capacity.storage,USED:.status.capacity.storage
}
# 자동 스케일링 설정
setup_autoscaling() {
local app=$1
local min=$2
local max=$3
kubectl autoscale deployment $app \
--min=$min \
--max=$max \
--cpu-percent=70 \
--memory-percent=80
}
# 백업 실행
backup_cluster() {
velero backup create daily-backup-$(date +%Y%m%d) \
--include-namespaces production,staging \
--ttl 720h
}
재해 복구 계획
# disaster-recovery.yaml
disaster_recovery:
backup_strategy:
frequency: daily
retention: 30_days
locations:
- primary: s3://backup-primary
- secondary: s3://backup-secondary
restore_priorities:
- tier1:
- databases
- authentication-services
- core-apis
- tier2:
- web-applications
- background-jobs
- tier3:
- monitoring
- logging
rto_rpo:
tier1:
rto: 15_minutes
rpo: 1_hour
tier2:
rto: 1_hour
rpo: 4_hours
tier3:
rto: 4_hours
rpo: 24_hours
Gemini CLI와 Kubernetes의 통합은 인프라 자동화의 새로운 패러다임을 제시합니다. AI 기반 코드 생성과 MCP 에이전트를 통한 자동화로 다음과 같은 이점을 얻을 수 있습니다.
- 개발 속도 향상: 반복적인 YAML 작성 시간 90% 단축
- 일관성 확보: AI가 생성한 표준화된 매니페스트
- 오류 감소: 자동 검증 및 롤백 메커니즘
- 확장성: MCP 에이전트로 수백 개 애플리케이션 관리 가능
- 보안 강화: 보안 best practice 자동 적용
이 가이드의 방법론을 적용하여 조직의 Kubernetes 운영 효율성을 획기적으로 개선할 수 있습니다.
728x90
그리드형(광고전용)
댓글